row subquery 调研笔记
MySQL 文档
Row subquery 是 subquery 的变种,返回一行数据,区别与 scalar subquery,row subquery 可以返回多列。MySQL 里面 row subquery 是指 single row subquery。
与scalar subquery类似,row subquery 可以返回空集或者一行数据,当返回多行时则会报错。
row subquery 支持 如下运算符:
= > < >= <= <> != <=>
(a, b) > (x, y) 等价 (a > x) OR ((a = x) AND (b > y))
(a, b) >= (x, y) 等价 (a > x) OR ((a = x) AND (b >= y))
(a, b) < (x, y) 等价 (a < x) OR ((a = x) AND (b < y))
(a, b) <= (x, y) 等价 (a < x) OR ((a = x) AND (b <= y))
(a, b) <> (x, y) 等价 (a <> x) OR (b <> y)
(a, b) <=> (x, y) 等价 (a <=> x) AND (b <=> y)
(a, b) = (x, y) 等价 (a = x) AND (b = y)
仅在用于比较与 row construct比较的时候才可以使用返回多列的子查询。
You may use a subquery that returns multiple columns, if the purpose is row comparison.
row subquery 仅支持多余一列的子查询,以下查询返回语法错误:
SELECT * FROM t1 WHERE ROW(1) = (SELECT column1 FROM t2)
MySQL 建议不要混用 row constructor 和 AND/OR 表达式:
Thus, for better results, avoid mixing row constructors with AND/OR expressions. Use one or the other.
https://dev.mysql.com/doc/refman/8.0/en/row-constructor-optimization.html
Multi-Row Subquery
in 子查询也可以用于 row constructor 比较,但是 MySQL 里面好像没有指明其属于 row subquery,有些其他的数据库将其称为 multiple row subquery。
源码
20年前 MySQL 的提交:
-
https://github.com/mysql/mysql-server/commit/7a9f47759ed74bb05bf95769db21cc375798b199
-
https://github.com/mysql/mysql-server/commit/4cfb6d97b54a12ea4e5d9e2eb0b671e602ee99f2
以如下 Q1 为例:
select * from t1 where (c2, c3) = (select c2, c3 from t2 limit 1);
对于 Q1,where 条件匹配如下语法:
| bool_pri comp_op predicate
{
$$= NEW_PTN PTI_comp_op(@$, $1, $2, $3);
}
也就是说, MySQL 会生成一个 PTI_comp_op 结构体来描述 Q1 中的 row subquery。
在 contextualize 阶段,代码会走到 PTI_comp_op::do_itemize 函数中,从而将语法节点 PTI 转换为 Item,即 MySQL 中的表达式,转换逻辑如下:
bool PTI_comp_op::do_itemize(Parse_context *pc, Item **res) {
super::do_itemize(pc, res) || left->itemize(pc, &left) ||
right->itemize(pc, &right)
*res = (*boolfunc2creator)(false)->create(left, right);
}
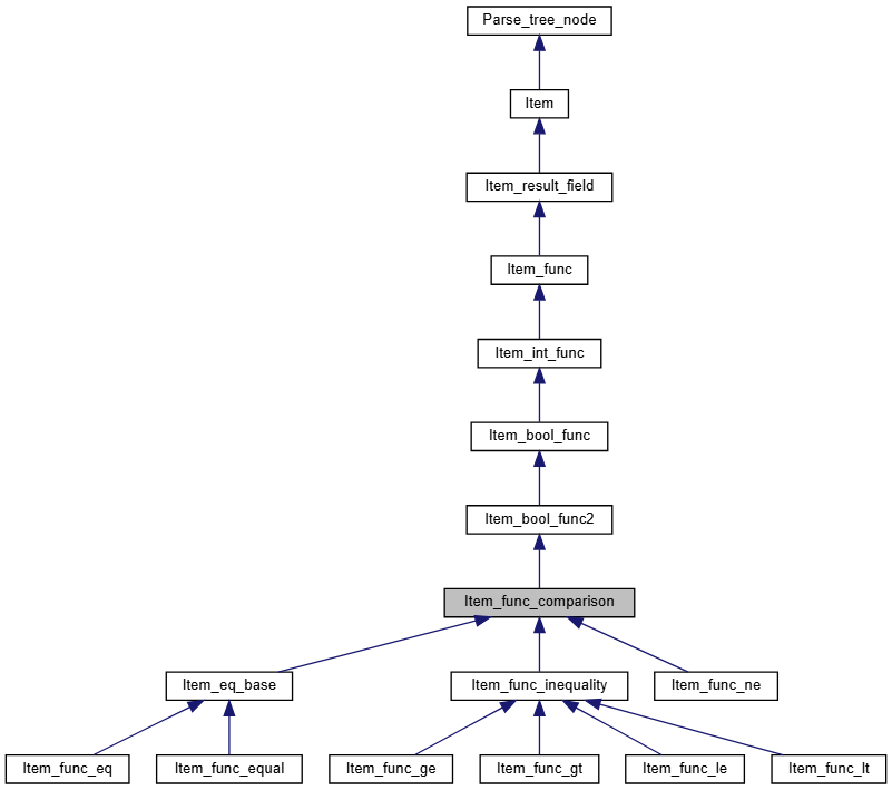
comp_op 是一个二元 operator,所以先递归的对 left 和 right 两个参数进行 itemize,接着调用 create 函数生成相应的 Item。不同的 comp_op 对应不同的 boolfunc2creator,如 ‘=’ 对应 comp_eq_creator,最终会调用 Linear_comp_creator::create,生成 Item_func_eq,其代表的就是等值比较表达式, Item_func_eq 继承 Item_bool_func2,而后者又继承 Item_func, Item_func_eq 继承关系如下图所示(Item 是 MySQL 里面所有表达式的基类):

这儿额外提一句, Linear_comp_creator::create 会在 comparison 两边都是 row constructor 时会将 row 表达式展开成 and 或者 or 表达式:
ROW(a, b) op ROW(x, y) => a op x P b op y.
ROW(a, ROW(b, c) op ROW(x, ROW(y, z))) => a op x P b op y P c op z.
P is either AND or OR
op is =, <> and <=>
comparison expression 需要两个参数 arg0 和 arg1,这两个参数保存在 Item_func 中,同时需要一个比较函数 cmp,cmp 保存在 Item_bool_func2 中, cmp 是一个 Arg_comparator 实例。
Arg_comparator 是一个辅助类,其定义了两个参数进行比较的一系列不同的 compare 函数:compare_string,compare_decimal,compare_datetime,compare_int_signed 等。在 prepare 阶段,调用 set_cmp_func,根据 arg0,arg1 以及期望的 result type 来确定使用哪个具体的 compare 函数。对于 Q1,其 set_cmp_func 的调用栈如下:
// prepare 阶段
Query_block::setup_conds // 处理 where 或者 having 条件
Item_func::fix_fields
Item_bool_func2::resolve_type
Item_bool_func2::set_cmp_func // 将 Arg_comparator 的 owner 设置为 bool_func2
Arg_comparator::set_cmp_func
set_cmp_func 根据两个参数便能推导出该使用哪个 compare 函数。首先需要说明,在 MySQL 中每个表达式都有 data_type 和 result type,在 Item 中定义了获取 data type 和 result type 的接口,如下:
class Item {
inline enum_field_types data_type() const {
return static_cast<enum_field_types>(m_data_type);
}
virtual Item_result result_type() const { return REAL_RESULT; }
}
其中, result_type 是个虚函数,每个子类都可以 override,返回自己的 result type;而 data_type 返回成员变量 m_data_type, 该成员变量通过 resolve_type 函数可以推导出来。
result type 包含:string, real, int, row, decimal,调用 type_to_result 可以将 data type 转换为 result type。
set_cmp_func 首先会根据左右参数的 result type 推导出期望的 result type,推导规则对应 item_cmp_type 函数,具体如下:
- 如果两个参数的 result type 相同,则结果类型也为该类型
- 两个参数中任意一个 result type 是 row,则结果为 row
- 两个参数的 result type 都是 int 或者 decimal,则结果为 decimal
- 上述分支都不满足,结果为 real 类型
然后在根据左右参数以及推导出的 result type 来评估选择哪一个 compare 函数:
- 当 result type 不为 row 类型时,且至少一个参数 data type 是 json, result type 是 string 时,使用
compare_json - 两个参数能否当作 dates 进行比较(can_compare_as_dates 函数)?如果可以,使用
compare_datetime - 如果 result type 是 string 或者 real,且两个参数都是 time 类型,也可以使用
compare_datetime - 如果有一个参数是year类型,另一个参数是year,date,datetime等类型 (try_year_cmp_func 函数),也可以使用
compare_datetime - 根据 result type 选择对应的 compare 函数,然后在进行一下微调
当 result type 是 row 时,set_cmp_func 还会判断 comparison 左右两边的 Field 数目是否相等,并且对于每一列都会递归的调用 set_cmp_func 确定每个 Field 之间的比较函数。
对于 row subquery 而言,左侧对应的是 Item_row, 右侧子查询对应的类是 Item_singlerow_subselect 。Item_singlerow_subselect 由 PTI_singlerow_subselect 转换而来,其继承图如下所示:

Item_singlerow_subselect 可以是 scalar subquery,也可以是 row subquery,在 fix_fields 的时候,通过调用 Item_singlerow_subselect::create_row,将子查询的 select fields 保存在 m_row 成员变量中。
**执行阶段,**在 FilterIterator::Read() 函数中会调用 m_condition->val_int() 对 where 表达式进行评估,然后就会调用到 Item_func_eq::val_int() ,紧接着 cmp.compare() 。cmp 在 set_cmp_func 时已经生成好了,对于我们的例子,实际上调用的是 compare_row 函数,
compare_* 系列函数返回 0 表示左右参数相等,1 表示左边大,-1 表示左边小。
compare_row 的核心逻辑即依次比较每个 field,如果某个 field 不为 0,则后面的无须再比。
Null 值处理
首先介绍几个与 null 值处理相关的变量:
-
Item 的 m_nullable, null_value
m_nullable 表示一个表达式的结果是否有可能是 NULL,这个参数是在编译时期设置的,所以表示的是一种可能性,在 optimize 阶段也会进行调整;而 null_value 则表示的是该表达式的结果是否为 NULL。
-
Item_bool_func2 的 abort_on_null
abort_on_null 告诉 compare 函数,在遇到 null 值是否需要终止比较,通常意味着无须区分 null 和 false 的场景。
其他的 bool_func 中也有名称相同的变量,如 Item_cond_and。对于 a and b and c and …,如果 b 的结果为 null,且这个表达式位于 where 条件中,此时 abort_on_null 为 true,那么 Item_cond_and::val_int 会直接返回 false。
-
Arg_comparator 的 set_null
set_null 表示在比较过程中如果遇到 null,需要记录到 owner 当中, owner 简单的认为是 compare 两个参数的 parent,也是一个 Item 类型。所谓的记录到 owner 当中,其实就是将 owner 的 null_value 设置为 true。
compare_row 时,当 owner 的 null_value 为 true 时,≠ 会忽略并继续往下比,而 <, <=, > 以及 ≥ 会直接返回 -1,而其他的 op 则取决于 abort_on_null 变量。
之所以 ne 需要继续往下比,是因为如果后面的 field 有不相等的,那么 ne 的结果是 true;如果后面的 field 全都相等,则 ne 的结果应当是 null,如下所示:
select (1,3) <> (null,4); ==> true
select (1,3) <> (null,3); ==> null
REF,https://bugs.mysql.com/bug.php?id=27704
apply_is_true
设置 abort_on_null 属性,相当于在原表达式 e 的基础上构造 e is true,对于 is true 表达式而言,false 和 null 是一致的。
-
对 if 表达式的 arg0 调用 apply_is_true
[
IF(***expr1***,***expr2***,***expr3***)](https://dev.mysql.com/doc/refman/8.0/en/flow-control-functions.html#function_if)If*expr1*isTRUE(***expr1*** <> 0and ***expr1*** IS NOT NULL),IF()returns*expr2*. Otherwise, it returns*expr3*.因此对于函数 if 来说,第一个参数为 null 和 false 是一致的。在
Item_func_if::fix_fields时调用。 -
对于 having 和 where 子句中的表达式调用 apply_is_true
where 和 having 条件中的表达式不区分 false 和 null。在
PTI_context::do_itemize中会调用 apply_is_true。 -
join 的 on 条件中
add_join_on中会对 join condition apply_is_true -
其余在 mysql 优化阶段,仍需要维护好表达式的 abort_on_null 等属性